반응형
1495번: 기타리스트
첫째 줄에 N, S, M이 주어진다. (1 ≤ N ≤ 50, 1 ≤ M ≤ 1,000, 0 ≤ S ≤ M) 둘째 줄에는 각 곡이 시작하기 전에 줄 수 있는 볼륨의 차이가 주어진다. 이 값은 1보다 크거나 같고, M보다 작거나 같다.
www.acmicpc.net
◎ 문제풀이
개인적으로 이렇게 넓은 범위의 경우의 수를 갖는 DP 문제를 푼 것이 처음이기에 풀이를 잘 이어가지 못했다.

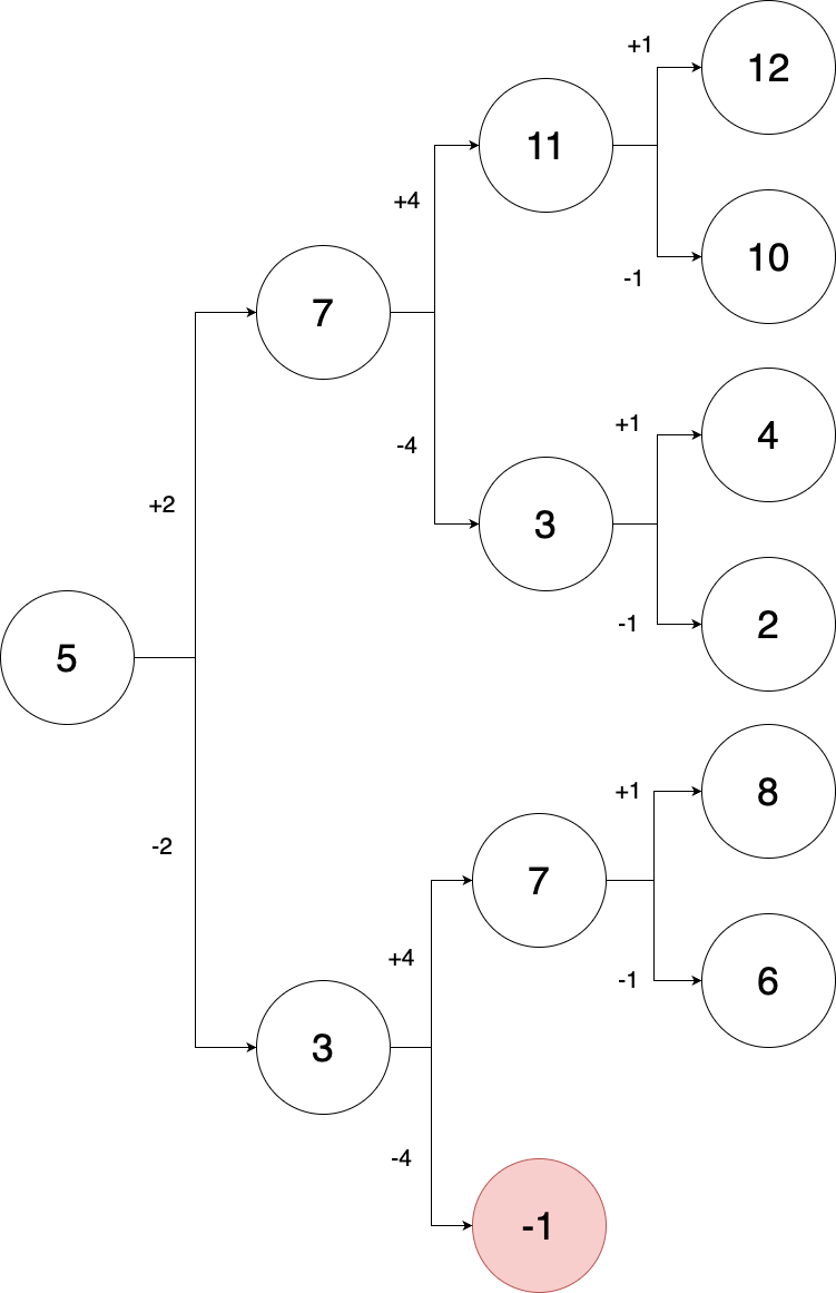
볼륨은 매 곡마다 정해진 크기만큼 올리거나 내릴수 있다. 시작볼륨이 5라고 했을때, 곡이 진행되면 진행될수록 그 경우의 수는 2배씩 증가한다. 볼륨의 최대 크기도 정해져 있으니 무조건 매 곡 볼륨을 증가한다고 최대 볼륨이 되는 것 또한 아니다. 모든 경우의 수가 최대 볼륨이 될 수 있는 가능성이 있는 것이다. 그러므로 모든 경우의 수를 고려해야 한다. 볼륨을 최대로 바꿀 수 있는 한계는 1000이다. 0 과 1000 사이의 볼륨 중 현재 곡에서 최대 볼륨이 되는 경우의 수를 구해야 한다.
◎ 코드
import java.io.BufferedReader;
import java.io.IOException;
import java.io.InputStreamReader;
import java.util.StringTokenizer;
import static java.lang.Math.*;
//BOJ1495 기타리스트
public class Main {
public static void main(String[] args) throws IOException {
BufferedReader br = new BufferedReader(new InputStreamReader(System.in));
StringTokenizer st = new StringTokenizer(br.readLine());
int n = Integer.parseInt(st.nextToken());
int s = Integer.parseInt(st.nextToken());
int m = Integer.parseInt(st.nextToken());
int[] volumes = new int[n+1];
boolean[][] dp = new boolean[n+1][m+1]; // DP 테이블
dp[0][s] = true; // 시작 볼륨
// 매곡 볼륨 초기화
st = new StringTokenizer(br.readLine());
for(int i=1;i<n+1;i++){
volumes[i] = Integer.parseInt(st.nextToken());
}
// DP 시작
for(int i=1;i<n+1;i++){
int volume = volumes[i];
for(int j=0;j<=m;j++){ // 0 - 최대 1000 볼륨 사이에 변경 가능한 경우에 true 초기화하기
if(dp[i-1][j]){
if(j+volume <= m) dp[i][j+volume] = true;
if(j-volume >= 0) dp[i][j-volume] = true;
}
}
}
// n번째 곡에서 변경 가능한 볼륨 중 최대값 출력하기
int ans = -1;
for(int i=m;i>-1;i--){
if(dp[n][i]){
ans = i;
break;
}
}
System.out.println(ans);
}
}
반응형
'문제풀이' 카테고리의 다른 글
| [PS] BOJ1238 파티 ( floyd-warshall ) with JAVA (0) | 2023.08.17 |
|---|---|
| [PS] BOJ1461 도서관 ( greedy ) with JAVA (0) | 2023.08.16 |
| [PS] BOJ2212 센서 ( Greedy ) with JAVA (0) | 2023.08.14 |
| [PS] BOJ9663 N-Queen ( BackTracking ) with JAVA (0) | 2023.08.11 |
| [PS] BOJ2110 공유기 설치 ( BinarySearch ) with JAVA (0) | 2023.08.10 |